Sub States
Complex and large state graphs are difficult to manage. Oftentimes we need to break these down into sub states that we can manage on a individual basis. With NGXS, we can use a concept called sub states to handle this.
Unidirectional Data Flow in NGXS
Unidirectional data flow as a pattern is usually mentioned when talking about performance in Angular. The reason why data flows from top to bottom, is because change detection is also always performed from top to bottom for every single component, every single time, starting from the root component. Unidirectional data flow is much easier to debug as it has no side effects unlike the AngularJS's digest cycle. The view is stable throughout a single rendering pass.
Unidirectional data flow policy is also applied to the state management. We have to make sure that states are independent and do not affect each other, the child state should know nothing about its parent. Potentially that could lead to unpredictable side effects. Our states are meant to be encapsulated from each other and only the parent can manage its children.

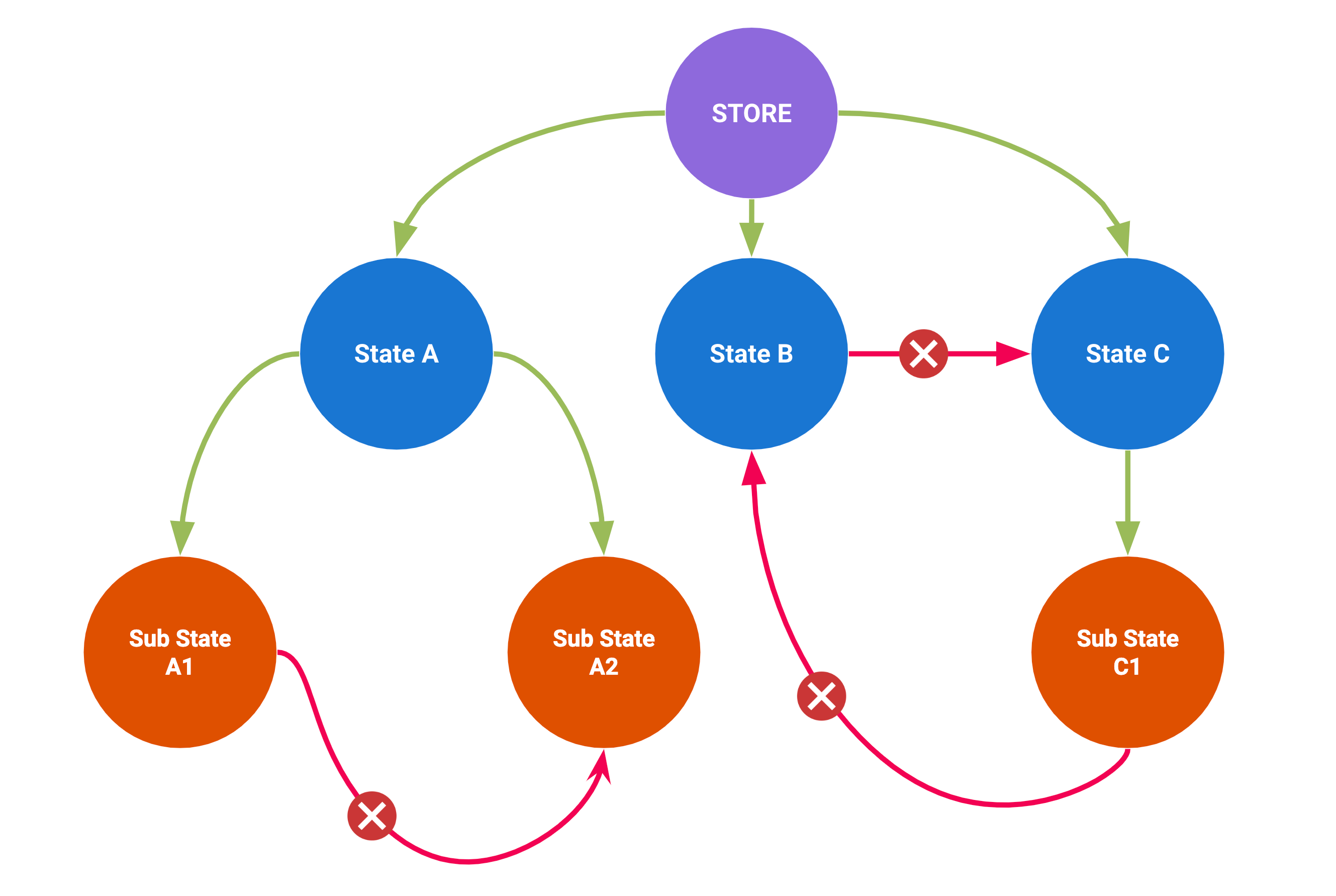
Example
Let's take the following example state graph:
At the top, we have a cart with several items associated to its state. Beneath that we have a saved object which represents another state slice. To express this relationship with NGXS, we simply need to use the children property in the @State decorator:
Then we describe our sub-state like normal:
The relationship between these two are bound by their hierarchical order. To finish this up, we need to import both of these into the NgxsModule:
The store will then automatically recognize the relationship and bind them together.
Caveats
This is only intended to work with nested objects, so trying to create stores on nested array objects will not work.
Sub states can only be used once, reuse implies several restrictions that would eliminate some high value features. If you want to re-use them, just create a new state and inherit from it.
Preventing sub-state erasure
Let's have a look at the state graph again:
This means that you have to avoid using setState function in the parent CartState state as your child state will erase. Assume you've got an action called SetCheckedoutAndItems:
If we had used the setState function - we would have overwritten the whole state value and our sub-state CartSavedState would be erased. The patchState function allows us to update only needed properties and preserve our sub-state safe and sound.
Last updated

